近期,境外新冠肺炎疫情持续扩散蔓延,我国多地接连发生局部聚集性疫情,防控形势严峻复杂。2021年春运即将开始,人员集中流动性增大,将加大疫情传播风险。为指导各地切实做好春运期间疫情防控和错峰控流相关工作,降低因春运造成的疫情传播风险,特制定本方案。
》组织务工人员错峰返乡返岗。各地要根据疫情防控需要,鼓励引导务工人员在条件允许情况下留在务工地过年,指导人力资源社会保障等部门提前摸排务工人员返乡返岗需求,加强工作衔接;根据疫情防控需要,人力资源社会保障、交通运输、公安等相关部门适时组织开行农民工返乡和回城“点对点”包车运输,完善输出地输入地衔接,做好人员信息登记和到达交接。北京、上海、江苏、浙江、河南、安徽、广东、四川等主要劳务输入输出省份要建立务工人员返乡返岗运输需求报告制度。各地卫生健康部门要加强务工人员健康监测,交通运输部门要统筹运输需求和运输能力,加强运力供给,并做好城市和农村两端不同运输方式的衔接,对起迄地相对集中、具有一定规模的返乡返岗需求,通过开行包车、专列(包车厢)、包机等方式组织“点到点”有序运输。各地公安、交通运输等部门要加强包车交通秩序管理和服务。其中跨省运输由春运工作专班根据需要,组织北京、上海、江苏、浙江、广东、四川、河南、安徽等主要劳务输入输出省份进行会商调度。
》组织高校学生避峰放假开学。教育部门要根据属地疫情防控要求和教学计划,优化调整高校寒假放假、春季开学时间,节后开学时间尽可能错开春运时段,确需春运期间开学的,要避开春运返程高峰,即2月14日(正月初三)至22日(正月十一)、2月27日(正月十六)至28日(正月十七)。全面掌握属地高校寒假放假、春季开学时间,提前摸排学生离校返校运输需求。对北京、上海、江苏、河南、山东、广东、湖北等高校比较集中的省市,实行学生高校返校运输需求周报制度。对在春运期间有集中离校返校运输需求的,教育部门要及时通报交通运输、铁路、民航部门,具备条件的可组织开行学生包车、专列(包车厢)、包机等点对点运输。
》实行景区限量预约错峰接待。A级景区实行限量预约错峰入园,景区接待游客量不超过最大承载量的75%。文化和旅游部门按照属地疫情防控要求,动态掌握属地A级景区预约游览人数等信息,形成日报,交通运输部门根据日报信息及时调整运力安排和线路,确保运游衔接顺畅,减少聚集。
》切实加强舆论引导。宣传部门要积极主动宣传企业优化调整休工开工计划、出台的加班工资支付和调休等政策措施及好的做法。及时发布疫情防控要求、旅游安全提示,提醒、劝导内地居民取消出境旅游。引导公众避峰错峰出行,减少不必要出行,特别是非必要不前往中、高风险地区。
》减少交通运输站场人员聚集。各地要督促指导客运经营企业积极推广联网售票服务,引导旅客采用线上办理方式,减少排队购票人数,避免区域人员聚集。客运场站要及时增加进站通道、安检通道,加快推动“健康码”全国通用。鼓励采用人脸识别、刷证核验等非接触方式进站。强化客运站内客流疏导组织,增加岗位服务人员,有序疏导乘客分散候车(机)和排队登车(机),加强乘客提示,落实戴口罩、“一米线”等要求。强化运力供给,具备条件的,应在售票、值机等环节安排座次时考虑乘客分散就坐。春运一线从业人员应按照相关规定标准,严格落实个人防护要求,规范流程操作。
》严格控制交通运输工具载客率。区分高、中、低风险地区,严格控制各类交通运输工具载客率。旅客列车、省际市际客运班线客车和客运包车、客运船舶、飞机等交通运输工具应当按规定在车厢(客舱)指定位置按照要求设置隔离区。严格落实消毒通风要求,特别是对公共部位等进行预防性消毒,确保实施频次和效果。
》加强在途疫情防控和应急处置。各地交通运输部门要加强与卫生健康等部门和地区间的信息共享。严格落实旅客全程戴口罩。发现体温≥37.3℃的旅客,第一时间进行隔离观察,及时移交地方政府防控部门,配合有关部门做好排查跟踪监测工作。一旦出现确诊病例、无症状感染者或密切接触者乘坐交通运输工具情况,要第一时间通知相关司乘人员将确诊病例、无症状感染者或密切接触者送至车厢(客舱)隔离区进行隔离,并以最快方式将确诊病例、无症状感染者或密切接触者移交地方政府防控部门,督促有关运营企业立即在交通运输工具上采取隔离、通风、消毒等措施,对同舱或同一车厢的乘客,以及其他有密切接触的人员,将其实名购票或调查登记信息向卫生健康部门提供,全力配合开展流行病学调查和必要的医学检查等工作。
按照国务院联防联控机制要求,交通运输部、中国民用航空局、国家铁路集团要制定印发各方式客运场站和交通运输工具疫情防控指南。
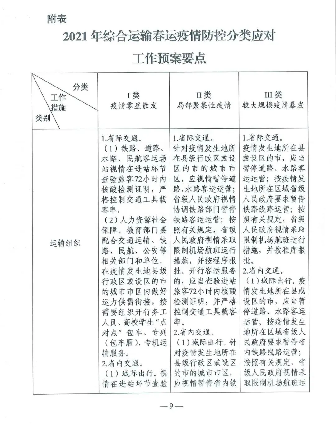
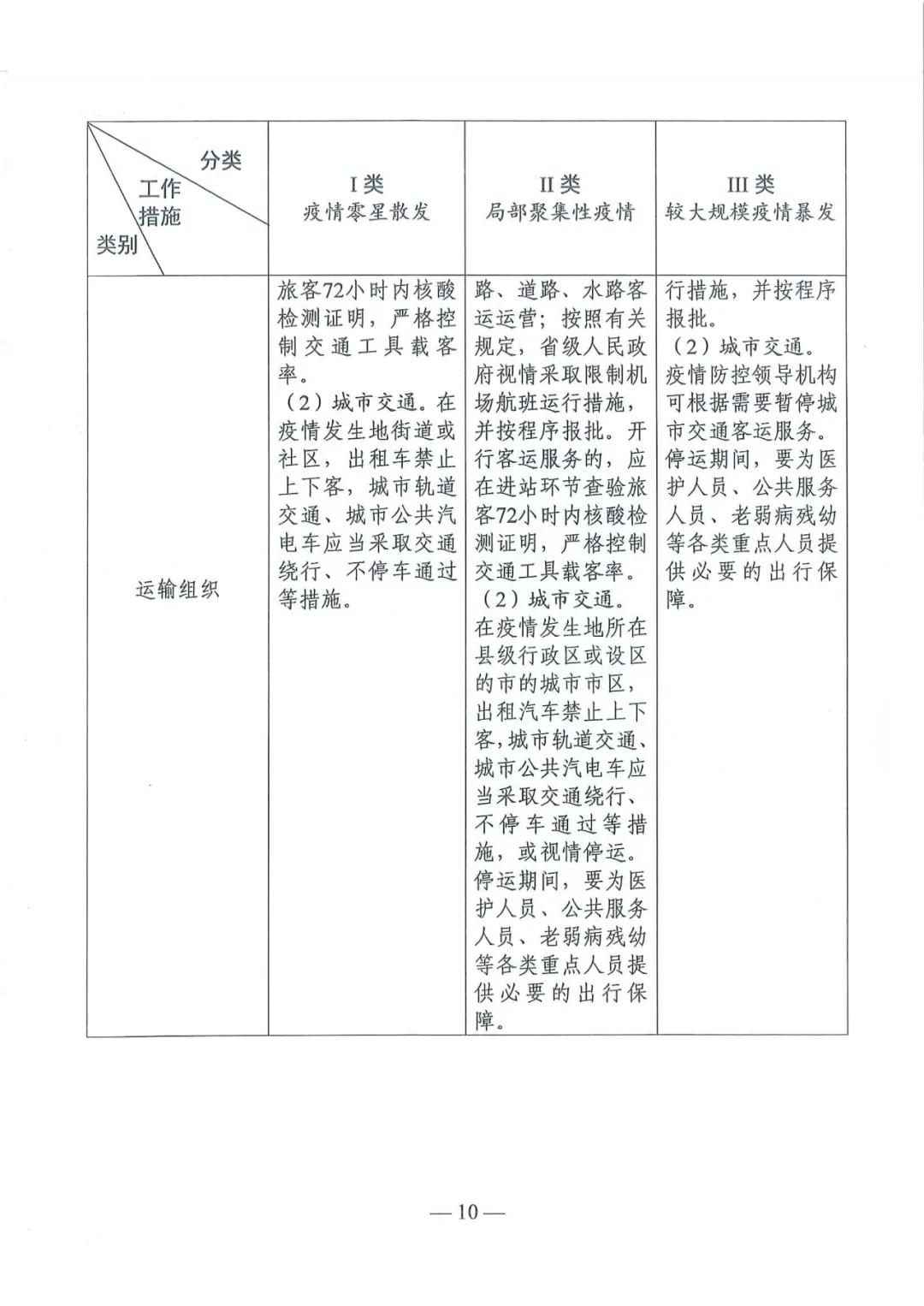
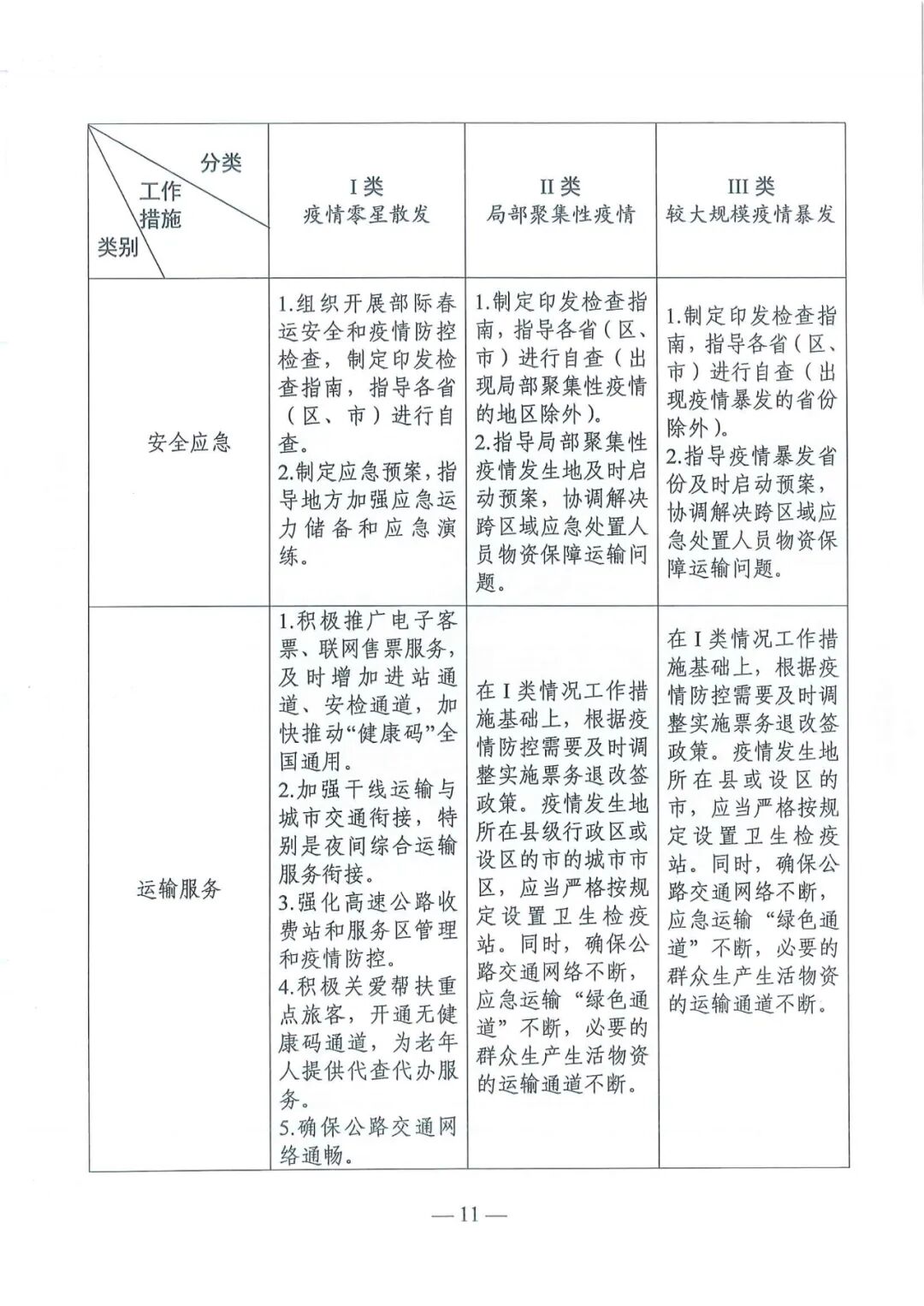
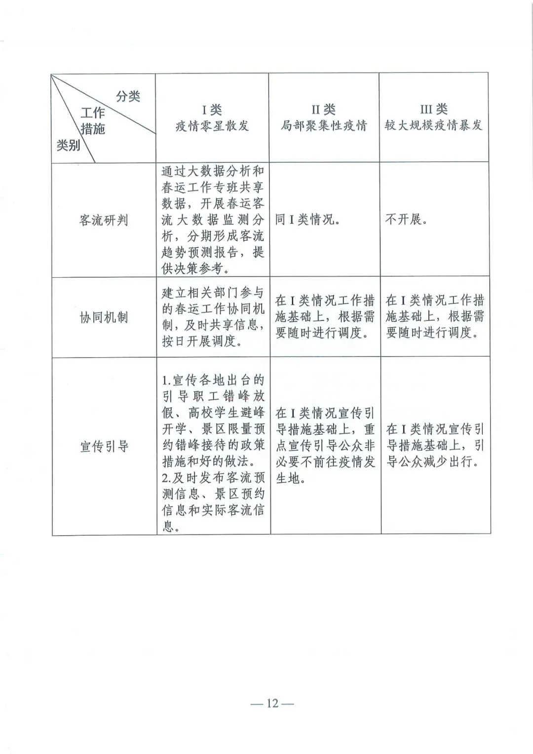
》优化疫情防控应急预案。要严格落实主管部门监管责任和企业主体责任,强化春运疫情防控隐患排查整治,确保春运健康平稳有序进行。交通运输、铁路、民航等部门要加强与卫生健康等部门沟通联络,根据《2021年综合运输春运疫情防控分类应对工作预案要点》,针对突发疫情可能引起的交通管控、客流突变等情况,围绕运输组织、安全应急、运输服务、客流研判、宣传引导等方面,提前制定应急预案。
》加强疫情防控应急准备。要根据突发疫情不同规模等级,切实加强应急运力、保障队伍和防疫物资储备,确保运力和保障队伍安全可靠,防疫物资处于有效期或正常运转。对应急运输组织、响应程序、应急措施等方面,开展“实战化”应急演练和保障队伍业务培训,确保做到调度有力、信息准确、处置得当。
》严格贯彻冷链物流领域防控。各地要督促指导进口冷链食品物流企业认真落实相关要求,细化防控举措,规范货物装卸、转运、拆解、消杀等操作流程,严格执行从业人员防护、运输工具消毒、海关通关单证查验、信息登记管理及突发事件应急处置等规定,加大监督管理力度,做好从业人员健康监测。同时做好进口高风险非冷链集装箱的国内段运输载运工具,以及箱体内壁消毒工作。春运期间,地方疫情防控领导机构应加强对从事进口冷链食品作业的驾驶员、装卸工、船员、引航员、港口作业人员、国际船代外勤人员的劳动保护工作,将其纳入“应检尽检”范围,按规定定期开展核酸检测,并优先接种疫苗。
》进一步加强口岸入境人员闭环转运管理。沿边、沿海地区交通运输主管部门要继续落实外防输入工作要求,严格执行公路水运口岸入境运输“货开客关”措施。在当地疫情防控领导机构统一领导下,以最严措施组织做好“点对点一站式”入境人员接运工作,确保车辆人员保障到位、现场指挥调度到位、司乘人员防护到位、车辆消杀到位、转运流程形成完整闭环。严格做好国际货物运输的驾驶员和装卸工封闭管理,加强健康监测,定期开展核酸检测,并优先接种疫苗。
》加强一线从业人员宣传培训。各地要指导进口冷链食品物流企业加强防控知识培训,确保了解掌握消毒等防疫操作规程、个人防护用品使用,以及应急处置要求。加大宣传力度,严格落实个人防护和操作规程要求。
》强化运力供给调配。要督促指导运输企业科学安排班次计划,加大重点区域、农村地区运力投放,切实提高旅客集疏运能力。铁路、公路、水路、民航等部门要加强沟通协作,加强干线运输与城市交通衔接。各地交通运输主管部门、铁路车站、机场要建立全面对接机制,统筹做好综合运输服务衔接工作,及时疏运旅客,避免造成人员聚集。因疫情防控,需暂停铁路车站乘降业务的,要提前协调铁路部门,保证铁路安全畅通。
》强化便民服务举措。优化售票组织,推广应用电子客票,根据疫情防控需要及时调整实施票务退改签政策。客运枢纽站场要严格落实环境卫生要求和客运服务标准,积极关爱帮扶重点旅客,开通无健康码通道,便捷老年人出行。落实军人、消防救援人员依法优先要求。储备一定数量的消毒用品。积极开展旅客联程运输服务,推动铁路与城市轨道交通安检流程优化,有效提高旅客进站、疏运效率。
》强化路网运行服务。加强春运高峰时段、重点路段的路网运行动态监测,及时发布路况信息,引导公众错峰避峰出行。强化高速公路收费站和服务区环境管理和疫情防控。加强公路巡查,及时排查处置安全隐患。加强电子不停车收费(ETC)车道运行监测,提升异常情况处置能力,避免造成车辆、人员拥堵。
国务院联防联控机制成立春运工作专班,交通运输部为组长单位,发展改革委、国家卫生健康委为副组长单位,教育部、公安部、人力资源社会保障部、文化和旅游部、应急管理部、中国气象局、国家铁路局、中国民用航空局、中央军委后勤保障部、全国总工会、共青团中央和国家铁路集团为成员单位。各省(区、市)要在省级疫情防控领导机构下尽快成立春运工作专班,切实做好当地春运疫情防控工作。要制定本地区综合运输春运疫情防控实施方案,并报国务院联防联控机制春运工作专班备案。要及时共享疫情发展态势、天气变化、职工错峰放假、高校学生避峰开学、景区限量预约错峰入园、客流运行、运输组织等信息,针对人员集中流动可能增大疫情传播风险,做好春运期间疫情防控和错峰控流相关工作。地方疫情防控领导机构要将春运一线服务保障人员纳入“应检尽检”范围,每周开展核酸检测,并优先接种疫苗,在知情自愿基础上,春运开始前尽可能做到“应接尽接”。
要建立工作信息日报制度,按照国务院联防联控机制春运工作专班的要求,及时报送春运疫情防控有关信息、工作动态及需协调解决的事项。



